节能协会
导航菜单
网站节能协会
节能协会
节能协会
协会通知
协会新闻
会员新闻
产品技术
A节能产品
B节能技术
C节能服务
政策法规
文件通知
政策法规
节能协会
节能协会
节能协会
您的位置:
网站节能协会
>
产品技术
>
A节能产品
A节能产品
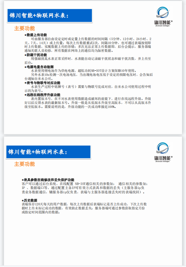
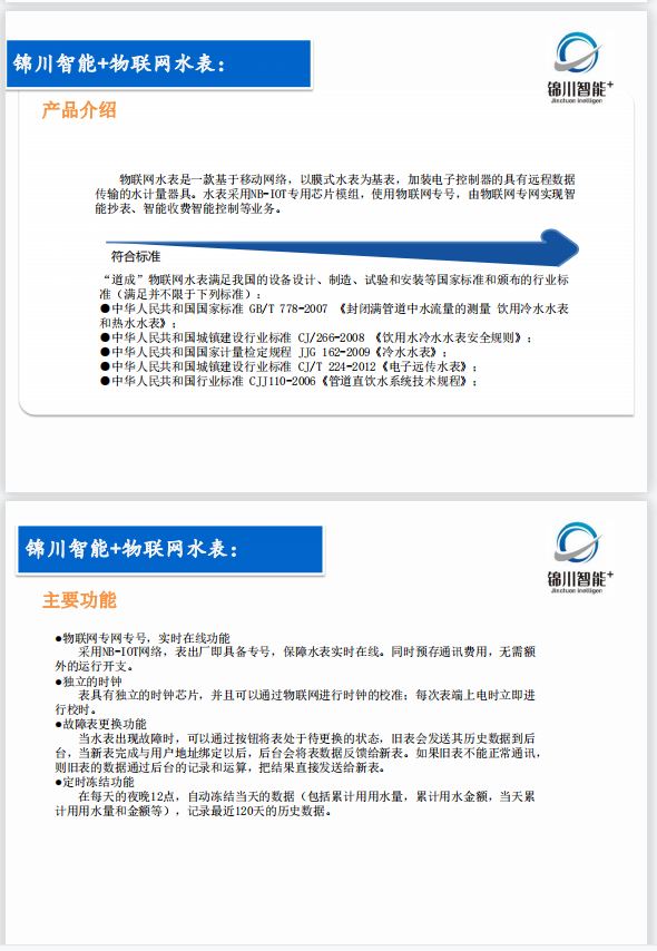
A13、杭州锦川智能设备有限公司
上一条:
节能协会:A12、杭州美仪自动化科技股份有限公司
下一条:
节能协会:B13、浙江亿扬能源科技有限公司
导航栏目
A节能产品
B节能技术
C节能服务
节能协会
节能协会
节能协会
节能协会
节能协会